-
You are here:
-
Home
-
ABOUT US
-
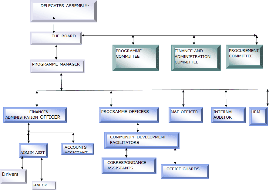
JIACOFE Organisational Chart

- The upper arrow shows the reporting lines
- The lower arrow shows the hierarchy
- REPORTING CHAIN AND SUCCESSION PLANNING
- From top to bottom;
- The delegates’ assembly is the supreme body of the Federation elected by community associations of parents, children and youth. Representatives to the Delegates assembly is 8 members from each community
- The board reports to the Delegates Assembly. It is composed of rrepresentatives of community associations that are elected by the delegates’ assembly to take decisions as well as handling strategic issues on behalf of the Federation.
- The Functional committees (Program, Finance and Administration, and Procurement) are elected by the delegate’s assembly. They report to the board and their main role is supporting management functions in program delivery. Their key roles include, review of procurement plans, vetting of vendors, support program planning, allocation of resources and selection of beneficiaries. They also review Budget Vs Actual and monitor resource utilization among others.
- The Programme Manager reports to the board and is at executive level and leads the management team and is responsible for all operations in the organization; in absence of the Programme Manager, any Programme Officer acts on his/her behalf.Program Officers report directly to the Programme Manager; in absence of a Programme Officer, any other Programme officer or a Community Development Facilitator may act on his/her behalf.
- The program officers are part of the senior management team and support the program manager to execute programs. They work closely with the finance and admin officer in resource allocation and budget management
- The Finance & Administration Officer reports directly to the Programme Manager; in absence of a Finance & Administration Officer, the Accounts Assistant stands in for him/her. The Finance and Administration Officer is part of the senior management team and is responsible for overall financial management.
- The Accounts Assistant reports to the Finance & Administration Officer; in absence of the Accounts Assistant, the Administrative Assistant stands in for him/her.
- The Administrative Assistant reports to the Finance & Administration Officer; in absence of the Administrative Assistant, the Accounts Assistant stands in for him/her.
- The Community Development Facilitator reports to Programme Officers; in absence of a Community Development Facilitator, any other Community Development Facilitator stands in for him/her.
- Office guards report to the Community Development facilitators.
- The Driver report directly to the Administrative Assistant; in the absence of the Driver, the organization will always hire vehicles from service providers.
- The Janitor reports to the Administrative Assistant; in absence of a Janitor, the Administrative Assistant takes up some of his/her duties and a part time person hired to do the rest of the work.
|
|